ИНЖЕНЕР КОНСТРУКТОР-ЧЕРТОЖНИ И КОНСТРУК&#1058
  • НАЧАЛО
  • ЗА НАС
  • ИЗПЪЛНЕНИ ПРОЕКТИ
  • КОНТАКТИ

3D PROJECT-Изготвяне на 3D машиностроителни проекти 

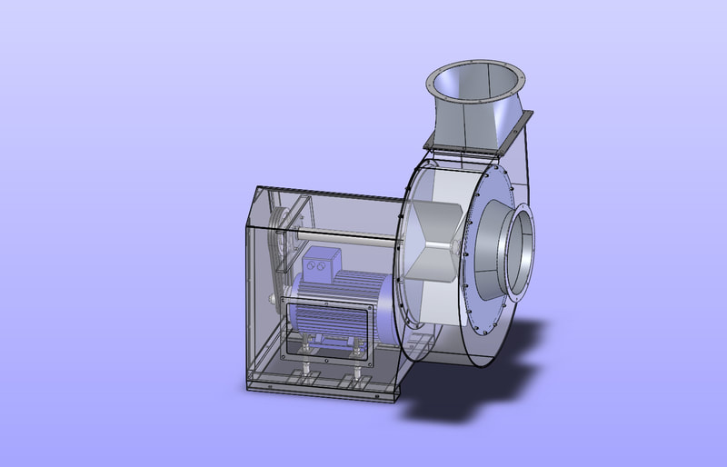
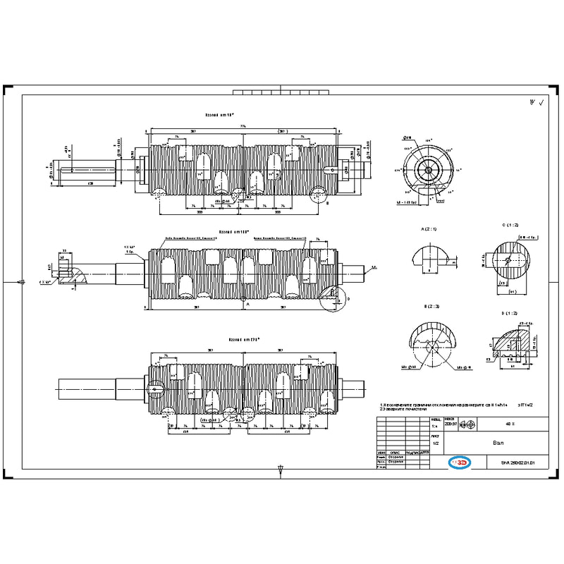
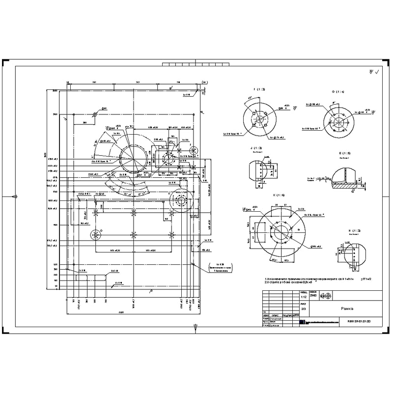
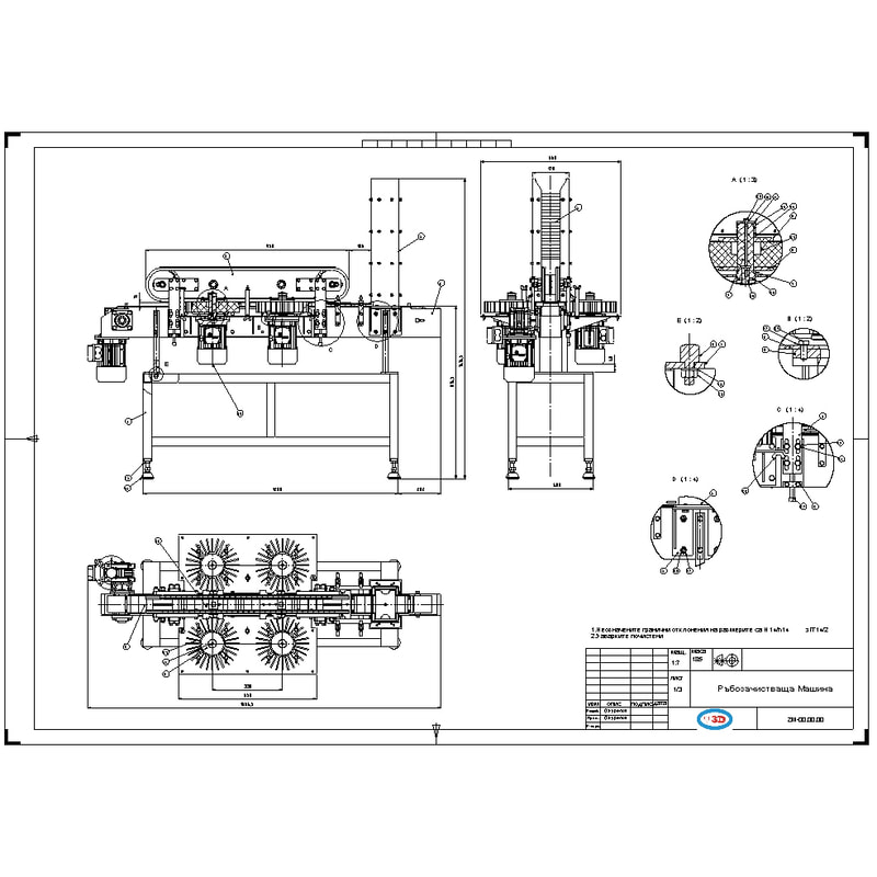
Представяме ви една представителна извадка от типови проекти които сме изпълнили и са успешно реализирани на практика
3D PROJECT
3D PROJECT
Site powered by Weebly. Managed by NS1.bg
  • НАЧАЛО
  • ЗА НАС
  • ИЗПЪЛНЕНИ ПРОЕКТИ
  • КОНТАКТИ